腾讯王卡被砍了,流量变少只有30GB
来源:手机靓号 编辑:手机号 发布时间:2021-06-19
广州手机号码现在是移动互联网时代,对于很多人来说移动上网需求更大,在腾讯王卡的等等互联网上网套餐推出之后,流量上网的非常已经是大大的下降。

不知道大家现在使用的上网套餐是什么,互联网上网有腾讯王卡,阿里宝卡等等,流量上网费用都比较低。
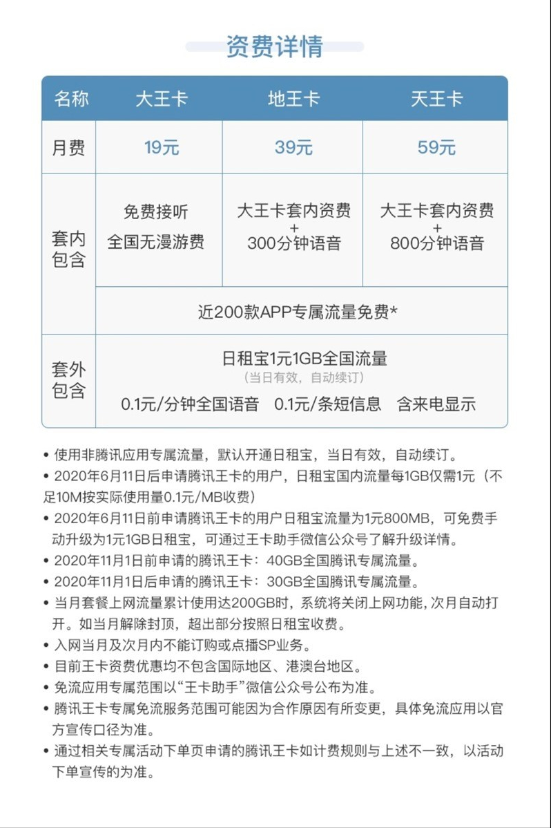
广州手机号码大家知道腾讯王卡上网套餐有40GB的全国腾讯专属流量,还有日租流量只要1元1GB,腾讯王卡有大王卡(19 元)、地王卡(39 元)、天王卡(59 元)三种套餐,套餐之间只有语音通话时间的区别。

不过腾讯王卡被砍了!40GB流量变30GB,根据新的腾讯王卡资费说明,在2020年11月1日后申请的腾讯王卡,只能享受30GB的全国腾讯专属流量,而2020年11月1日前申请的腾讯王卡,依然可以享受40GB全国腾讯专属流量。
也就是说之前每月有40GB的定向应用免流的流量,现在只有30GB的流量,流量降低了10G
- 头条资讯
- 腾讯王卡
深圳移动FTTR套餐有哪些优势和弊端
深圳移动FTTR套餐的优势和弊端分析如下:优势全屋光纤覆盖,信号稳定:FTTR(Fiber to The Room)技术将光纤铺设到家庭的每个房间,实现了全屋Wi-Fi6千兆全覆盖。这确保了无论在哪个房间,用户都能享受到稳定、高速的网络连接。
关键词: 深圳移动FTTR套餐
深圳联通FTTR套餐有哪些优势和弊端
深圳联通FTTR套餐的优势和弊端分析如下:优势全屋光纤覆盖,信号无死角:FTTR技术通过光纤到房间的方式,实现了全屋网络覆盖,信号无盲区。无论在哪个房间,用户都能享受到稳定、高速的网络连接。
关键词: 深圳联通FTTR套餐
深圳电信FTTR套餐有哪些优势和弊端
深圳电信FTTR套餐的优势和弊端分析如下:优势超带宽与低延迟:FTTR(Fiber to The Room)技术通过将光纤铺设到每个房间,实现了全屋光纤覆盖,提供了超高的网络带宽。光纤传输速度快,延迟低,能够满足高清视频、大型游戏、云计算等高带宽应用的需求。
关键词: 深圳电信FTTR套餐
情人节送什么礼物好,来个手机靓号给Ta个惊喜
送一个手机靓号作为情人节礼物确实是一个独特且富有创意的想法,这样的礼物不仅实用,还能给TA带来一份特别的惊喜。不过,在选择和赠送手机靓号时,有几点需要注意:
电信优享版49元套餐资费详情
在电信流量卡市场中,随着产品的更新换代,一些旧套餐可能会逐渐下架,而新的套餐则会应运而生。针对您提到的电信19元流量卡已下架的情况,新推出电信优享版49元套餐的
关键词: 电信新星卡 电信19元流量卡套餐
联通卡19元无限流量卡,真的有吗?
联通卡19元无限流量卡,真的有吗?联通19元无限流量卡是最近网上比较火热的一个话题,很多人都想知道这款卡到底是否存在,是否真的可以做到无限流量。
关键词: 联通卡19元无限流量卡
2024北京电信宽带套餐价格表 北京电信宽带套餐价格表2024年
2024北京电信宽带套餐价格表 北京电信宽带套餐价格表2024年,电信宽带2024最新套餐为:1、169元套餐,500兆光纤40G800分钟。2、239元套餐,千兆光纤和80G流量,还有1000分钟国内通话。
关键词: 北京电信宽带 电信宽带办理电话 电信宽带套餐2024
手机号码归属地查询方法-怎么查
手机号码归属地查询方法怎么查?如果手机较先进的话,只要有电话拨打自己的号码都可以看到归属地的,但是还是有部分的手机是不显示的,那么对于不显示的手机,怎么才能知道该手机号码的归属地呢?
关键词: 手机号码归属地查询方法
洛阳联通5g套餐资费详情(2024资费套餐一览表)
洛阳联通5g套餐资费一览表,目前洛阳地区可以选择的5g套餐有一下档次可以供您选择,可以根据个人月消费情况进行自由选择5g网络服务,开启5G网速,2024资费套餐一览表。
关键词: ?洛阳联通5g套餐资费详情











